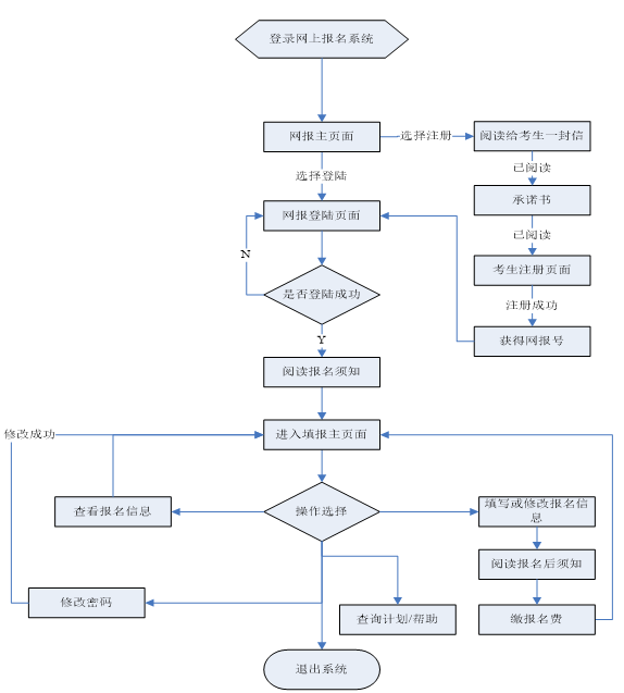
2024年成人高考報名時間是什么時候?為了幫助大家提前做好安排,下面準備了2024年成人高考報名及截止時間,通常情況下,全國成考報名時間一般在希望可以幫助到大家。![]() 2024年成人高考報名時間 2024年全國成考報名時間為:2024年8月末、9月初 2024年成人高考報名流程圖 ![]() 由于各地成考政策略有出入,請以當地教育部門官方信息為準,上圖僅供參考。 成人高考科目有哪些? 高起專/本 高起專: 語文、數學、外語,其中數學分文科類、理科類兩種,外語分英語、日語、俄語三個語種,由考生根據報考學校對外語語種的要求選擇一種。 高起本: 文科:語文、數學、外語、歷史地理綜合(簡稱文綜)。 理科:語文、數學、外語、物理化學綜合(簡稱理綜)。 專升本 專升本考試統考科目均為三門,其中,兩門公共課為政治、英語,一門專業基礎課根據招生專業所隸屬的學科門類確定。 (1)文史(含外語類)、中醫類:政治、英語、大學語文; (2)藝術類:政治、英語、藝術概論;(藝術類還需要額外加考專業課,一般在考文化科的前一周,由學校組織安排) (3)理工、藥學類、經濟管理類:政治、英語、高數(二); (4)法學:政治、英語、民法; (5)教育學類:政治、英語、教育理論; (6)農學類:政治、英語、生態學基礎; (7)醫學類:政治、英語、醫學綜合。 成考各科滿分是多少? 高起專和專升本考試三科,每科150分滿分,總分數450分。 高起本考試四科,每科150分滿分,總分數600分。 根據歷年數據顯示,各批次錄取最低控制分數線在120-170分左右。(年滿25周歲以上或者少數民族考生可加20分,但不疊加) 成考流程 網上報名 9月初教育考試院官網填寫報名信息(具體開網注冊時間詳見考試院招生簡章)。 線上審核資料 1、在戶籍地或工作單位所在地證明材料 ①、二代身份證照片; ②、在非戶籍地考試的考生須提供合法有效的居住證照片及合法有效佐證材料。 2、學歷證明材料 1、高起專:須提供高中(中專)畢業證照片。 2、專升本:須提供學信網可查的專科畢業證、本科結業證或以上證書原照片及學信網電子版的學歷證書電子注冊備案表。 參加入學考試 10月份參加入學考試 1、高起專各專業考試科目(只考3科) 專科:語文、英語、數學(文科)/數學(理科)(都是高中基礎知識)。 2、專升本各專業考試科目(只考3科) 專升本:政治+英語+大學語文/藝術概論/高數(一)/高數(二)/民法/教育理論/生態學基礎/醫學綜合 成績查詢 11月中旬,考試院官網查詢考試成績。 成人高考學制 成人高考一般專業學制2.5年畢業,醫學類專業3年畢業。 畢業證書 成人高考大專、本科學員學習期滿,完成全部學業,取得的畢業文憑在學信網電子注冊,國家承認學歷。成人高考本科畢業生可以取得【學士學位證書】。申請【學士學位證】需滿足學校的要求,具體以學校通知為準。 2024年成人高考報名時間就為大家介紹到這里,如果想了解成考考試時間、成績查詢時間及入口等信息,請大家進入成考欄目,我們會持續更新。 相關閱讀: 1.成人高考需要什么條件? 2.成人高考的科目有哪些? 3.成人高考和普通高考的區別 4.成考和自考的區別 5.考成人高考可以報考哪些大學? |




