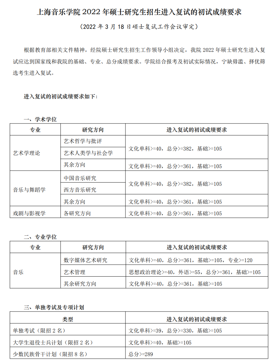
相信2023年考研的同學很多都十分關注,2023上海音樂學院考研分數線,那么,2023年上海音樂學院研究生分數線是多少呢?為了給大家提供方便,特整理了2023年上海音樂學院研究生分數線(含2022-2023年),希望可以幫助到大家。![]() 2023年上海音樂學院研究生分數線 2023年上海音樂學院研究生分數線暫未公布,在2023考研分數線出來之前,大家可參考歷年上海音樂學院研究生分數線,下面我們也為大家整理了2022年上海音樂學院研究生分數線一覽表,大家可以酌情參考。 2022年上海音樂學院研究生分數線一覽表 ![]() 2022年考研國家復試線 ![]() ![]() 《2023年上海音樂學院研究生分數線一覽表》就為大家介紹到這里,如果想要了解歷年考研分數線、國家線、考研復試分數線、最新考研時間、考研復習技巧等內容,請點擊訪問:考研欄目。 |






