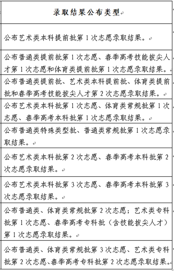
每年高考結束,山東高考錄取結果查詢入口一直是大家關注的問題,那么,2023年山東高考錄取結果怎么登錄查詢呢?下面為大家整理了2023年山東高考錄取結果查詢入口,屆時,考生和家長可以通過官方提供的途徑查詢和確認本人的錄取結果即可。![]() 2023年山東高考錄取結果查詢網站入口 查詢官網:山東省教育招生考試院 登錄入口:https://www.sdzk.cn/ 考生可點擊進入“山東省教育招生考試院”網站,輸入考生號、驗證碼等考生個人信息,即可查詢本人2023高考錄取結果。 溫馨提示:考生在查詢高考錄取結果時,一定要注意保護好個人信息,避免泄露。 2023年山東高考錄取結果查詢時間 通常情況,山東高考錄取結果在志愿填報后的15天左右就可以查詢了,高考錄取沒有統一的錄取結果查詢時間,不同批次的查詢時間不同,更為具體時間要以官方公布為準。 山東高考錄取結果公布類型 ![]() 錄取通知書寄送方式 錄取通知書由錄取院校通過EMS(郵政快遞)寄送至考生本人預留地址,簽收后請務必通過上述查詢渠道核驗錄取通知書真偽,謹防上當。 相關內容導讀: 2023年山東高考錄取結果查詢網站入口就為大家介紹到這里,想了解2023年山東高考錄取分數線、志愿填報入口、高考成績查詢入口等內容,請點擊訪問:高考欄目. 推薦閱讀: 1.2023年高考倒計時還剩多少天時間? 2.2023年各省高考錄取結果查詢入口匯總 3.2023年全國各地高考成績查詢入口 4.2023年全國各地高考成績查詢時間 5.2023年各高校王牌專業匯總 6.高考志愿填報專業代碼查詢 |




