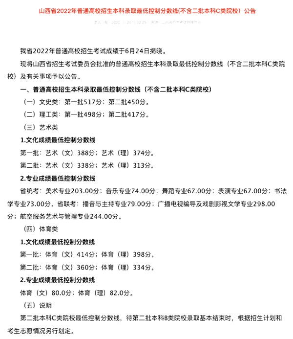
距離2023年高考越來越近,大家在備考的同時,也在關注2023年山西高考是什么卷?為了讓大家了解2023年山西高考試卷用的是全國幾卷?特整理本文,這樣大家就能清楚知道今年山西高考的試卷類型,希望可以幫助到大家。![]() 2023年山西高考試卷是全國幾卷? 山西高考語文、數學、英語用新高考二卷,理綜/文綜用全國乙卷考試,試卷滿分為750分。 2023年山西高考滿分是多少? 考試實行“3+X”科目設置。“3”指語文、數學(分文、理科)、外語;“X”指 “文科綜合”或“理科綜合”。其中綜合科目滿分為300分,其余科目滿分均為150分,總分為750分。 2022年山西高考分數線 ![]() 《2023年山西高考試卷用的是全國幾卷?》就為大家分享到這里,如果想了解2023年高考時間、2023年高考成績查詢、2023年高考志愿填報等內容,請大家進入2023年高考,我們會持續更新,力爭為大家提供更多、更全的高考信息。 2023年高考相關閱讀: 2022年高考真題及答案解析(完整版) 2023年高考倒計時 2022年大學專業代碼大全 2022年各地高考分數線 如何查詢高考成績位次? |




